登录注册 退出
  • 首页

  • 信息公开

    • 财务会计报告
    • 年度工作报告
    • 收支明细
    • 2017慈善捐款
    • 2016慈善捐款
    • 2018慈善捐款
    • 资金划拨公示
  • 公益基金

  • 慈善项目

  • 新闻资讯

    • 慈善公益创投
    • 慈善文化
    • 捐赠光荣榜
    • 慈善掠影
    • 媒体报道
    • 机构动态
    • 慈善动态
    • 项目动态
    • 视频新闻
    • 通知公告
    • 基金动态
    • 爱心资讯
  • 慈善文化

    • 爱心慈善家
    • 慈善爱心企业
  • 下载中心

    • 常用表格
  • 帮助中心

    • 常见问题
  • 慈善会介绍

    • 管理制度
    • 联系我们
    • 机构章程
    • 慈善会介绍
    • 捐赠方式
    • 管理架构
    • 大事记

→ 新闻资讯

  • 慈善公益创投
  • 慈善文化
  • 捐赠光荣榜
  • 慈善掠影
  • 媒体报道
  • 机构动态
  • 慈善动态
  • 项目动态
  • 视频新闻
  • 通知公告
  • 基金动态
  • 爱心资讯

扫一扫关注微信公众号

最新项目更多>>

  • 慈善众筹

    已筹款:¥1475588.61
  • “童行未来,点亮希望”

    已筹款:¥10225.81

【公示】新会区慈善会2025年12月善款及物资收支明细

2026-01-30 00:00

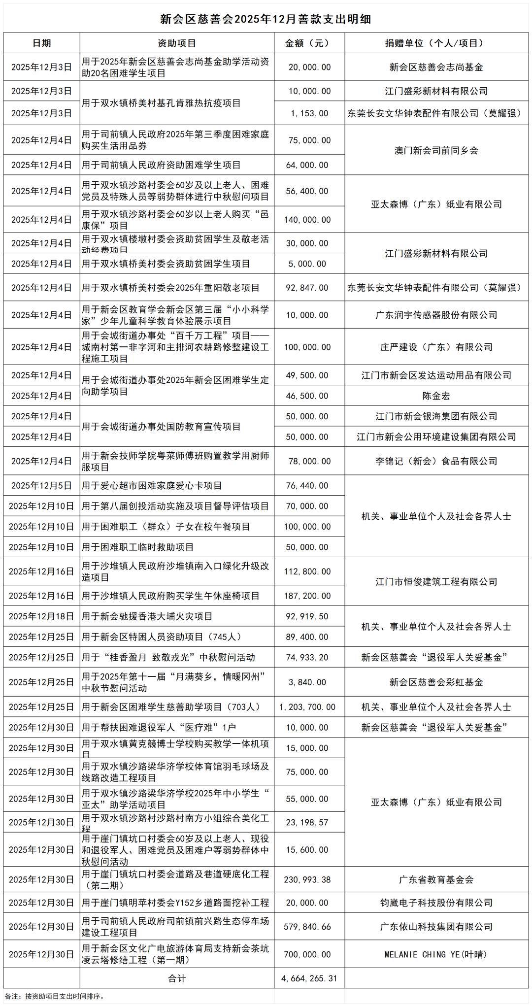
为规范新会区慈善会的信息公开行为,保护捐赠人、志愿者、受益人等慈善活动参与者的合法权益,维护社会公众的知情权,保证慈善会公开公正透明运行,现公示新会区慈善会2025年12月善款及物资收支明细。


善款收入明细

1.png

善款支出明细

2.png

物资接收明细

3.png

物资发放明细

4.png


新会区慈善会 版权所有,本网站标注来自本站内容均为原创,转载请保留来源

地址:广东省江门市新会区会城圭峰路40号104-107号

电话:0750-6607666 传真:0750-6602133 粤ICP备18021642号-1

技术支持:北京厚普聚益科技有限公司

江门市新会区慈善会